cung cấp thực phẩm
Cung cấp và Vận chuyển thực phẩm chuyên nghiệp
Phương tiện vận chuyển hiện đại. Giao hàng đúng giờ
Thực phẩm tươi, ngon rõ nguồn gốc.
DỊCH VỤ
suất ăn công ty
Cung cấp suất ăn cho các công ty, tổ chức lao động, các nhà máy trong và ngoài khu công nghiệp.
Suất ăn trường học
Cung cấp suất ăn cho trường học ở tất cả các cấp. Chú trọng vào chất lượng dinh dưỡng để phát triển tầm vóc thế hệ trẻ Việt Nam
Nhà hàng, tiệc, sự kiện
Cung cấp đồ ăn cho nhà hàng, tiệc cưới, các sự kiện với số lượng lớn.
ĂN UỐNG LƯU ĐỘNG
Cung cấp dịch vụ ăn uống cho các hoạt động ngoài trời như dã ngoại, cắm trại, tiệc ngoài trời …
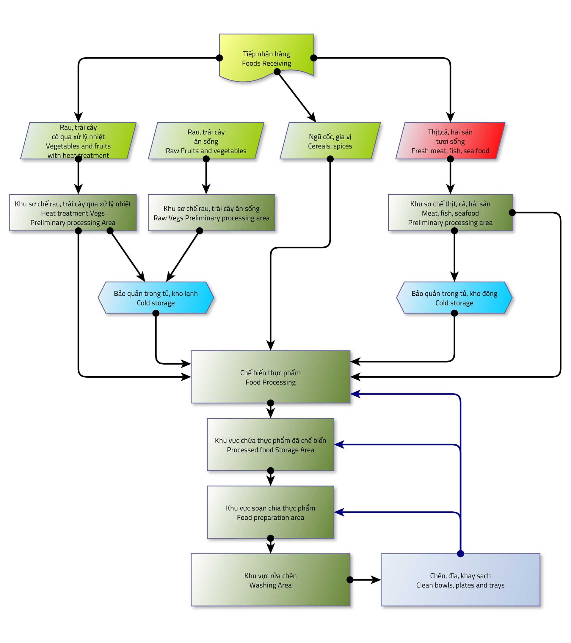
QUY TRÌnh BẾp
Chúng tôi cung cấp dịch vụ ở cả khối tư nhân và khối doanh nghiệp. Chúng tôi cung cấp chất lượng phục vụ tốt nhất.
Với những giá trị tuyệt vời, thực đơn được nghiên cứu kỹ lưỡng là niềm tự hào của chúng tôi
Liên hệ với chúng tôi ngay !
0916 201 686
